Skip to content

zxiaosi/micro

Folders and files

NameName
Last commit message
Last commit date

Latest commit

 

History

152 Commits
 
 
 
 
 
 
 
 
 
 
 
 
 
 

Repository files navigation

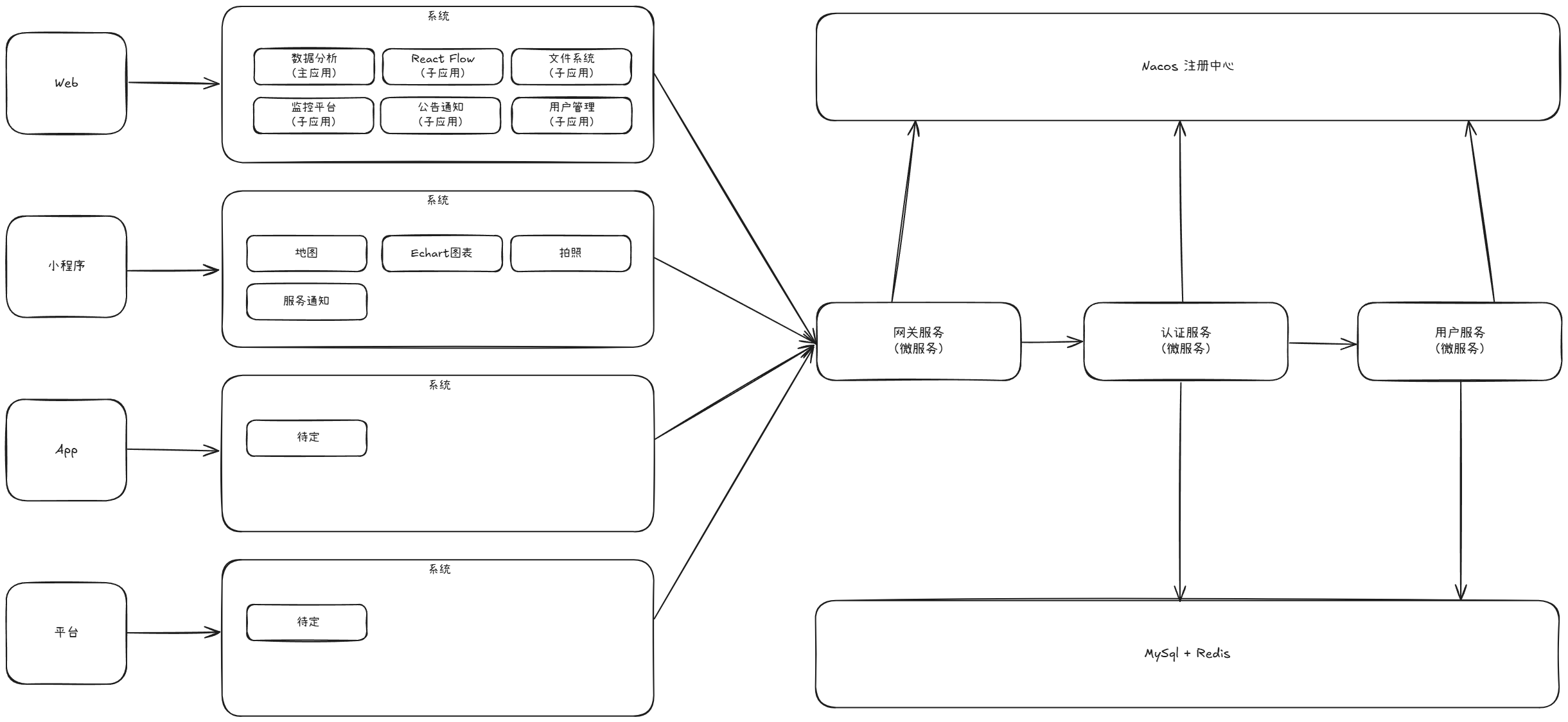
微项目

项目介绍

web

微前端

  • Vite

  • React

  • React-Router

  • Antd

  • Qiankun

  • Zustand

  • Vite-plugin-qiankun-lite

weapp

app

pc

微服务

  • Spring Boot

  • Spring Cloud GateWay

  • Nacos

  • MySQL

  • Redis

  • Satoken

大致结构

About

微前端+微服务

Topics

Resources

Stars

Watchers

Forks

Releases

No releases published

Packages

 
 
 

Contributors